About

Division Stats and Info

Department information

Mission

The University of Illinois Urbana-Champaign Division of Public Safety operates with a singular mission: To promote a safe and secure environment where education, research and public service can flourish.

Goals and objectives

The Division of Public Safety has been a leader in progressive approaches to campus safety, but there remains much work to be done. Our strategic plan lays out our primary focus areas from 2022-2025, which are intentionally responsive to the needs voiced by our community.

Our strategic initiatives

  • Community Engagement
  • Community Outreach and Support Team
  • Communication
  • Employee Development
  • Safe Campus Environment
  • Technology
  • Resilience

You can learn more about the Division of Public Safety’s specific goals and objectives by viewing our strategic plan:

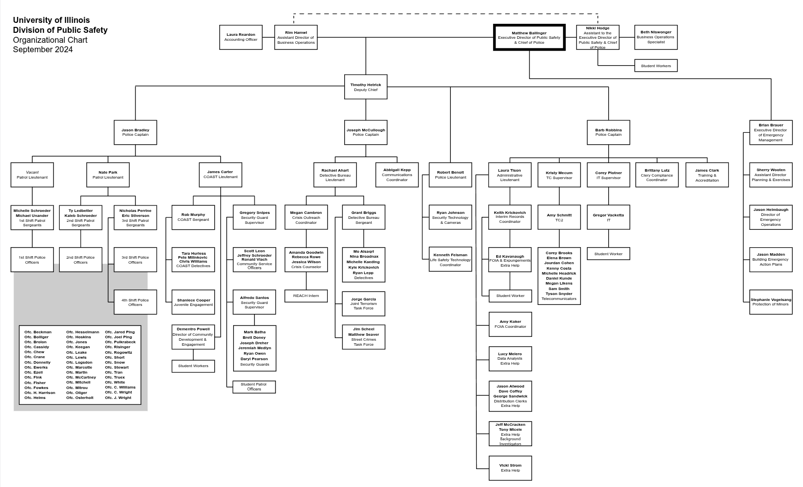
Organizational chart

The Division of Public Safety employs 72 sworn police officers and approximately 50-60 non-sworn employees. Non-sworn employees work as Telecommunicators, Security Guards, Community Service Officers, REACH Crisis Responders and more.

Org Chart Example

Crime statistics

We have a very safe campus, but no community will ever be entirely crime-free.

Crime in the campus area has neither increased nor has it declined substantially in recent years. Then why do the 2023-24 statistics look different?

Beginning Oct. 1, 2022, University Police assumed primary jurisdiction for a major portion of Campustown that was previously served by the Champaign Police Department. More ground to cover means more crime reports. Additionally, this new area is inherently different than the campus property University Police traditionally serve — there are far more private residences and businesses, and those property types present fundamentally different public safety issues.

(CHART DATA HERE)

Key points:

  • Theft is and likely will always be the most common crime on campus. It’s also easily preventable. Remember to lock your personal belongings at all times, and never leave valuables unattended in public.
  • Violence against women continues to be an elevated issue on college campuses across the country, and ours is no exception. There are resources available for anyone who has experienced this kind of violence or who wants to support someone who has.
  • We continue to make use of the student disciplinary system — not the legal system — for alcohol violations. UIPD took enforcement action in only 20 alcohol-related incidents during the past school year, while far more were referred to the student disciplinary office where students do not face legal consequences.

An important note about these crime statistics: This is a separate set of statistics from what can be found in our Annual Security and Fire Safety Report. There are two important reasons why these numbers appear different: (1) these statistics are presented for the previous school year (July 2023 through June 2024), whereas the Clery crime statistics follow the calendar year, and (2) federal disclosure mandates in the Clery Act require us to track and count Clery crimes that occurred on or immediately adjacent to campus property, whereas these statistics include all calls for service to which University Police responded.

Arrest demographics

In the interest of transparency, University Police are providing aggregate statistics on the demographics of people arrested and ticketed so that our community members have more information about policing in the Champaign-Urbana community.

In reviewing these statistics, we ask our community members to consider the societal factors which may drive these statistics in one direction or the other. We acknowledge our role in this, and we are always striving to improve our philosophies, training regimens and recruiting efforts to promote equity in our policing strategies. However, systemic inequities permeate our society, and those inequities are reflected in data like these all over the country.

In fact, we present these statistics to put a spotlight on those systemic inequalities.

Every arrest we make is because our officers have probable cause to believe a crime has been committed — race alone is never a reason to stop someone, as it violates UIPD policy and an individual’s civil and constitutional rights. These statistics are influenced in part by factors that have nothing to do with law enforcement, including but not limited to housing opportunity, income equality, employment, and access to mental health resources. These systemic inequalities have consequences for our communities and, for decades, our society has burdened law enforcement with addressing a large portion of those issues.

Addressing these issues must instead be a community effort, and we hope you can join us in that effort.

(CHART DATA HERE)

Use of force

The University of Illinois Police Department documents every instance of police use of force. Serious uses of force — like firing a weapon — are rare. In the last 10 years, UIPD officers have fired their weapons in only two incidents, neither of which were fatal.

Physical use of force is never the preferred option, and UIPD officers are trained to make attempts to de-escalate when it is practical and safe to do so. When there is not a reasonable opportunity to make attempts at de-escalation, officers are authorized to use the force necessary — including deadly force — if the officer or another person is at imminent risk of death or great bodily harm. The appropriate tactic depends on the situation.

Chokeholds were banned by an Illinois state law enacted in 2016. Additionally, chokeholds have not been a part of UIPD training for years.

Any officer present and observing another law enforcement officer or a member using force that is clearly beyond that which is objectively reasonable under the circumstances shall, when in a position to do so, intercede to prevent the use of unreasonable force. Additionally, UIPD officers are required to report those incidents to a supervisor immediately, and in writing to the Deputy Chief within five days.

The full use of force policy has been made available for review.

This is a summary of the frequency and the types of force used between July 2023 through June 2024:

(CHART DATA HERE)

Internal affairs

UIPD officers are evaluated by their supervisors on a regular basis in order to catch any negative patterns or trends and to reinforce positive behavior. These evaluations also happen in real time if a supervisor has concerns about an officer’s performance. Additionally, UIPD regularly reviews body-worn camera and in-car camera footage as early detection of concerning behavior or patterns.

As university employees, UIPD officers are subject to the same disciplinary procedures as other university employees, which involves an escalating series of disciplinary actions if the officer fails to correct their behavior. In extreme cases, officers can be terminated on a first offense.

Serious alleged violations of department policy or criminal violations could prompt an internal affairs investigation which, if the violation is determined to be founded, can result in discipline. Here’s a summary of that activity within the Division of Public Safety between July 1, 2023, and June 30, 2024:

  • Internal affairs investigations initiated: 3
  • Violations determined to be founded: 1
  • Cases where formal discipline was imposed: 1
  • Investigations ongoing as of June 30, 2024: 0